电力监控厂家咨询热线

全国咨询服务热线:

19931230810

常见问题

联系我们

电话微信:19931230810
事业总部:0312-5901195
公司总址:河北省保定市-竞秀区-电谷科技中心3-2-303
当前位置:钰鑫电气首页 > 常见问题 > 直流系统故障录波行业标准要求

直流系统故障录波行业标准要求

作者:钰鑫智能    来源:钰鑫智能   发布日期:2021-04-02 13:15:16  浏览:
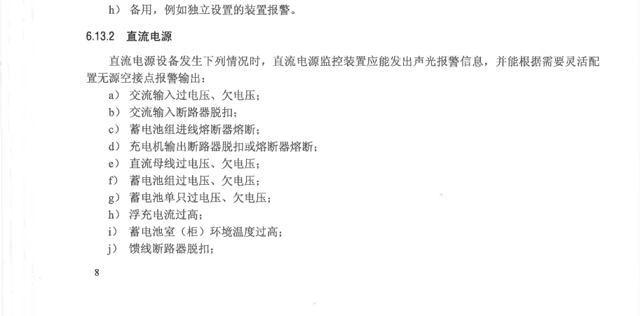
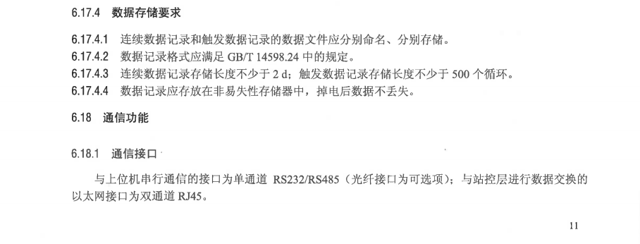
直流故障录波系统
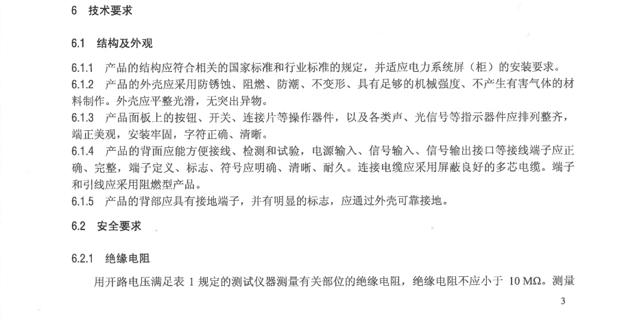
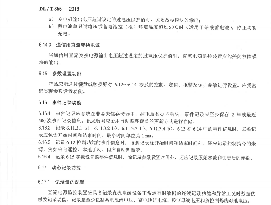
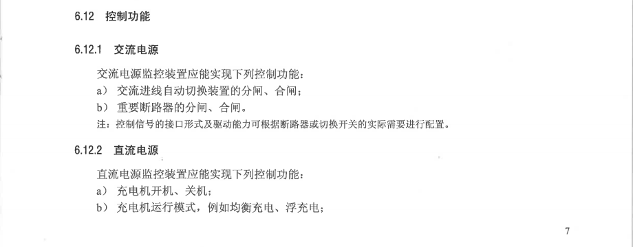
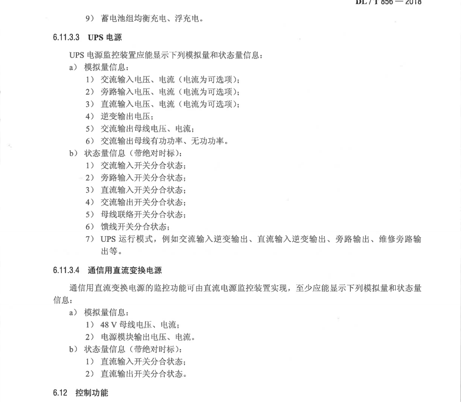
直流系统在变电站是不可缺少的,为继电保护装置、断路器跳合闸、信号系统、直流充电机、UPS、通信等等各个子站系统提供安全、可靠的工作电源。
行业要求如下:

直流故障录波系统01
直流故障录波系统2直流故障录波系统3直流故障录波系统4直流故障录波系统6直流故障录波系统7直流故障录波系统8直流故障录波系统9直流故障录波系统10直流故障录波系统11直流故障录波系统12直流故障录波系统13直流故障录波系统13直流故障录波系统15直流故障录波系统16直流故障录波系统17直流故障录波系统18直流故障录波系统18直流故障录波系统19直流故障录波系统20直流故障录波系统21直流故障录波系统22直流故障录波系统23
 

钰鑫电气电力监测事业部

联系电话:0312-5901195

立即咨询



其他人还浏览了 /Others have looked at it
全国服务热线:
0312-5901195

钰鑫电气科技有限公司
电话/微信:19931230810固话:0312-5901195
地址:河北省保定市竞秀区电谷科技中心
备案号:冀ICP备18027910号-10技术支持:钰鑫电气
钰鑫电气电力监控事业部专业提供电力在线监测监控技术服务,免费电力监控系统项目咨询服务,欢迎垂询!